各地高考成绩陆续公布,即将进入志愿填报时间。
就在近日,两所新型研究型大学——宁波东方理工大学、大湾区大学同时获教育部批复,将于今年开始招收首批本科生。
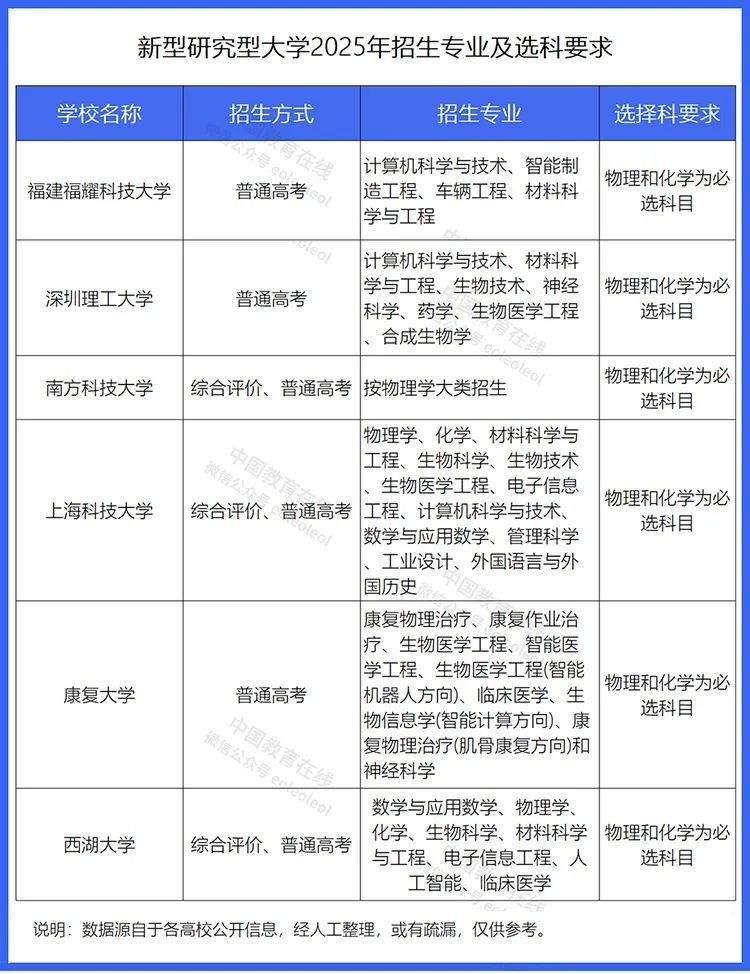
近年来,多所新型研究型大学相继成立或筹划建设。除上述两所大学外,上海科技大学、西湖大学、南方科技大学、深圳理工大学等均已开始招生,福耀科技大学同样于今年获批成立,钱塘大学也在加快推进。
这些年轻大学的办学定位,几乎都聚焦高起点、小而精、研究型、国际化等关键词,不仅硬件一流,而且纷纷请来大师、院士坐镇。而在这些大学的愿景中,斯坦福、麻省理工学院、加州理工学院等顶尖名校,常被视为“对标”对象。
作为我国高等教育领域的“新物种”,这些大学将带来怎样的变革?又将对所在城市和区域产生怎样的影响?
目标
对广大考生和家长来说,报志愿是一道重要性不亚于高考本身的“大题”。一张志愿,实际包括城市、大学、专业三个选择。而这三个选择,正好可以作为观察这批新型研究型大学的三个维度。
以今年即将开始招生的三所新学校为例。以城市的维度来看,三所大学全部位于经济发达的东南沿海地区,宁波、东莞、福州都是GDP超万亿、产业基础好,且都缺乏优质教育资源的城市。
宁波东方理工大学由韦尔股份董事长虞仁荣斥资创办。该校2025年只面向浙江省内招生,招生计划以浙江省招生主管部门公布的招生计划为准。
福耀科技大学背靠颇具传奇色彩的福耀玻璃(600660)及其创始人曹德旺,2025年将面向福建、河南、江西、湖南、广西招收50名本科生。
大湾区大学是公办大学,由广东省人民政府举办,东莞市政府投入保障为主。该校2025年也只在广东省内招生,招生人数计划为80人。
以大学的维度,三所大学的定位高度重合——
宁波东方理工大学积极探索高起点、小而精、研究型、国际化,强化基础研究、聚焦前沿交叉、突出工程技术;福耀科技大学突出理工和科技,着重开展制造业科技创新研究,培养拔尖创新人才;大湾区大学致力于办成一所“国际水准、开放包容、湾区特色”,能引领未来科技发展、产业升级和社会进步的新型研究型大学。
而在专业设置上,这些高校不约而同将着力点放在“新工科”上。较之于传统工科,新工科更依赖数学、物理等基础科学,同时呈现出明显的跨学科与交叉学科的趋势。面向前沿领域的院系重组、专业调整,也成为近年北大、南大、复旦等名校教育改革的重要方向。

图片来源:中国教育在线
事实上网络配资炒股网站,近年新设立的南方科技大学、深圳理工大学、上海科技大学、西湖大学也都是类似的定位和专业设置。
缺大学、缺好大学,不仅是东莞、福州、宁波的问题,也是杭州、深圳的心病。即使杭州拥有浙大这样的老牌名校,与南京、武汉、西安等城市相比,优质教育资源依旧偏少。
如今,深圳正从“大学洼地”变身成“大学高地”,杭州也在已经拥有浙江大学、新设立西湖大学之后,又开始筹建钱塘大学。
就在6月19日,杭州市政府与杭州市钱塘教育基金会签署合作办学框架协议。杭州市市长姚高员与钱塘教育基金会发起人钟睒睒代表双方签署协议书。
根据协议,双方将秉持“高起点谋划、研究型驱动、国际化拓展、小而精卓越”的办学理念,聚焦理学、工学、交叉学科等领域,致力于培养国家科技自立自强所需的战略科学家、领军人才和卓越工程师,为推进科技创新和产业创新深度融合提供人才支撑。
在福耀科技大学常务副校长徐飞看来,当下,以新型研究型大学为代表的第四代大学正陆续出现,这些大学的本质是打破传统边界,通过科教融汇、产教融合、全球协作,以颠覆性理念重构知识生产模式,以科技赋能重塑教育生态,以全球协作应对人类共同挑战。
探路
这些新型研究型大学,也纷纷将目标锚定全球顶尖高校。
如曹德旺及福耀科技大学校长王树国多次公开表示,学校对标的是美国斯坦福大学。中国科学院院士、大湾区大学校长田刚也曾提到,以理工类为主且重视基础研究的麻省理工学院是可以借鉴的对象,加州理工学院也是一所很有特色的学校。
众所周知,斯坦福大学与全球最有创造力的地区之一“硅谷”深度绑定,凭借产学研深度一体化,形成了以大学为核心的高科技产业集群。
上海交通大学安泰经济与管理学院教授,上海交通大学深圳行业研究院研究员陈宪指出:“过去我们很重视传统大学实验室里的成果,然后考虑如何转化。近年新设的这批研究型大学不是这个逻辑。其实高校的成果转化率有限,未来的科技很多要依托于企业的自主创新。这才是这些城市疯狂建大学的原因,我们缺的不是大学的科研成果,而是企业缺人才,缺优质的科学家和工程师。”
实际上,相比硅谷“从0到1”的链路,国内生态并不完全相同——中国是世界工厂,拥有世界上最完备的制造业体系,这些大学所在的东南沿海正是国内制造业最发达、最密集的地区。
以粤港澳大湾区为例,香港科技大学教授李泽湘将其比作“制造业好莱坞(Hollywood of Makers)”,这里产品迭代速度是硅谷的5~10倍,成本则是其1/5甚至1/10。这些都是硅谷不具备的优势。
在徐飞看来,新型研究型大学的破局关键,在于构建“产业需求驱动科研、科研反哺教学”的闭环。
而当前,传统工科教育与市场所需存在脱节。徐飞指出:
一是知识体系脱节。比如,微电子教材滞后芯片制造工艺3代以上。企业因贴近市场,研发迭代速度远超高校。
二是培养模式脱节。线性学科架构难以应对诸如“光刻机研发”(需光学、材料、控制、AI等协同)等复合问题。
三是创新效能脱节。高校论文导向与产业需求错位,某顶尖大学5年积累2000篇自动驾驶论文,但真正产业落地的关键技术专利却在企业手里。
近年诞生的新型研究型大学,正力图改变和扭转这样的趋势。
大湾区大学校长田刚表示,学校与国家大科学装置中国散裂中子源,重要科研机构松山湖材料实验室、鹏城实验室,与华为、vivo、OPPO等龙头企业,建立了战略合作关系。学校还考虑通过弹性学制,鼓励并协助学生在读期间到大湾区的企业和科研机构做较长时间(例如一学期)的实习,让他们在读期间就能获得在大湾区业界环境中的深入体验。
曹德旺也曾在接受媒体采访时透露,学校将实施“双导师”制度,一方面坚持有学术教授,另一方面将引入一批制造业内顶尖的导师,培养学生们的动手能力。“我们有信心说,从福耀科技大学毕业的人,他的毕业证书相当于工程师的身份,能力上具备工程师的水平。”
带动
大学和城市一直有着密切联系。世界级湾区的发展经验证明,一流大学是驱动区域创新的核心引擎。
如宁波东方理工大学校长陈十一所言,“一所大学往往随着自身的发展,会成为一座城市和一个区域发展的重要支撑,对地方及区域的社会、经济发展有重大贡献。”
在比以往任何时候都更加重视创新驱动、创新发展的当下,新型研究型大学也被寄予赋能城市发展的厚望。
陈十一此前曾表示,“我们希望将学校建设成为一流的新型研究型大学,着重在理工方面创新,特别是电子信息、先进制造和新能源等领域,与长三角发展需求的核心技术紧密相连。”
同样,大湾区大学的专业设置,如物质科学、先进工程、生命工程等六个方面,与广东正在发展的新兴产业和未来发展方向高度匹配,尤其是针对东莞发展的领域。
一所成功的大学不仅可以影响一座城市的产业结构,还可以改变城市的空间布局。
硅谷的出现,正是以斯坦福大学为原点,沿着101公路形成带状市镇,并逐渐让旧金山、圣何塞等城市连片,促进了整个旧金山湾区的城市群一体化。波士顿128科创走廊,同样是因麻省理工带来科技要素集聚,进而形成新的城市形态。
以高校为纽带,通过知识网络打造、创新生态构建、科技要素流动,也成为地方探索区域融合的方向。
大湾区大学伴随粤港澳大湾区建设而生。从地图上看,东莞不仅是广深科创走廊的重要节点,也是连接大湾区东西两岸融合发展的主轴。无论广州、深圳还是香港,从东莞出发,都可以在30分钟到达。
这种区位优势使东莞能够便捷整合大湾区的科创资源。例如:临近深圳光明科学城、松山湖科学城等重大创新平台,便于与大湾区内顶尖科研资源形成协同;依托广深科创走廊,有利于人才、技术、资金等要素的流动,为大学的产学研合作、国际交流提供便利;此外,东莞交通网络发达,能高效对接大湾区各城市的教育、产业资源。
随着诸多高水平大学“抱团”崛起网络配资炒股网站,将有助于打破城市群之间的隔阂壁垒,在发挥各自优势的同时,互相弥补创新要素的不足,真正带动大区域、多城市高质量发展。
涌融优配提示:文章来自网络,不代表本站观点。