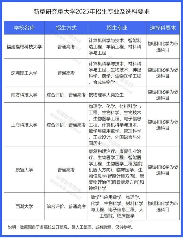
各地高考成绩陆续公布,即将进入志愿填报时间。 就在近日,两所新型研究型大学——宁波东方理工大学、大湾区大学同时获教育部批复,将于今年开始招收首批本科生。 近年来....
涌融优配(实盘),我们的客户服务热线24小时开通,随时解答您在投资过程中的疑问和困惑。